A.施工方的项目管理是项目管理的核 心
B.同一项目的目标内涵对项目的各参与单位来说是相同的
C.建设项目总承包方的项目管理属于施工方项目管理类型
D.项目实施阶段管理的主要任务是实现项目的目标
E.实施建设工程项目管理需要有明确的投资、进度和质量目标
已帮助 96 人解答此问题 查看答案及解析
A.质量活动的检查和监控
B.质量活动结果的评价和认定
C.质量活动的行为约束
D.质量偏差的纠正
E.不合格产品进行整改和处理
已帮助 37 人解答此问题 查看答案及解析
A.违反基本建设程序,无立项、无报建、无开工许可、无招投标、无资质、无监理、无验收的“七无”工程
B.边勘察、边设计、边施工的“三边”工程
C.某些施工企业盲目追求利润而不顾工程质量,在投标报价中随意压低标价,中标后则依靠违法的手段或修改方案追加工程款,甚至偷工减料
D.施工管理混乱,不遵守相关规范,违章作业,检验制度不严密
E.施工管理及实际操作人员的技术素质差,采用了不合适的施工方法或施工工艺
已帮助 110 人解答此问题 查看答案及解析
A.会计核算主要是价值核算
B.业务核算是施工成本分析的重要依据
C.业务核算的范围比会计、统计核算要广
D.业务核算不但可以核算已经完成的项目是否达到原定的目的、取得预期的效果,而且可以对尚未发生或正在发生的经济活动进行核算
E.统计核算的计量尺度比会计宽
已帮助 120 人解答此问题 查看答案及解析

A.47.6
B.48.0
C.50.0
D.50.7
已帮助 100 人解答此问题 查看答案及解析

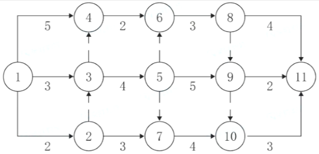
A.TFA1=0
B.TFA2=1
C.TFA3=2
D.TFc1=2
E.TFB3=1
已帮助 97 人解答此问题 查看答案及解析

A.工作3-5
B.工作1-4
C.工作5-9
D.工作7-10
E.工作8-11
已帮助 69 人解答此问题 查看答案及解析
A.进行采购策划,编制采购计划
B.明确采购产品或服务的基本要求
C.进行市场调查,选择合格的产品供应单位
D.采用招标或协商等方式确定供应单位
已帮助 64 人解答此问题 查看答案及解析
A.项目质量管理
B.项目进度管理
C.设计成本控制
D.项目沟通与信息管理
已帮助 48 人解答此问题 查看答案及解析
A.
B.
C.
D.
已帮助 68 人解答此问题 查看答案及解析