A.由于承包商管理不善,造成材料损坏失效引起的损失费
B.由于索赔事项导致材料实际用量超过计划用量而增加的材料费
C.承包商使用不合格材料引起的损失费用
D.由于客观原因造成材料价格大幅度上涨而增加的材料费
E.由于非承包商责任造成工期延误而导致的材料价格上涨和超期储存费用
已帮助 115 人解答此问题 查看答案及解析
A.确定其中最主要原因
B.了解数据分布的集中或离散状况
C.观察质量是否处于正常范围内
D.观察质量水平是否保持在公差允许的范围内
E.观察是否处于稳定和受控状态
已帮助 129 人解答此问题 查看答案及解析
A.工程竣工验收备案表
B.工程竣工验收报告
C.建设工程承包合同
D.法律、行政法规规定应当由规划、环保等部门出具的认可文件或者准许使用文件
E.施工单位签署的工程质量保修书
已帮助 57 人解答此问题 查看答案及解析
A.设定目标
B.质量策划
C.测量检查
D.评价分析
E.纠正偏差
已帮助 77 人解答此问题 查看答案及解析

A.第4周末检查时工作A拖后1周,但不影响总工期
B.第4周末检查时工作C拖后1周,影响总工期1周
C.第10周末检查时工作G拖后1周,将影响总工期1周
D.第10周末检查时工作I提前1周,但总工程按计划完成
E.关键线路有两条
已帮助 109 人解答此问题 查看答案及解析

A.12.0
B.8.0
C.6.4
D.1.6
已帮助 64 人解答此问题 查看答案及解析

A.项目结构图
B.组织结构图
C.合同结构图
D.工作流程图
已帮助 113 人解答此问题 查看答案及解析

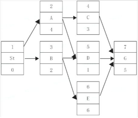
A.8
B.13
C.10
D.12
已帮助 122 人解答此问题 查看答案及解析
A.矩阵组织结构
B.线性组织结构
C.职能组织结构
D.复合组织结构
已帮助 125 人解答此问题 查看答案及解析
A.确定项目实施的组织
B.通过管理使项目的目标得以实现
C.确定建设项目的进度目标
D.通过管理保证建设项目的质量
已帮助 87 人解答此问题 查看答案及解析